来源:市值风云
“中国股王”、“牛散之王”陈发树,也来凑了一笔热闹。
早在2020年,坊间就流传着一则预言,2023年我国将有一位“天降紫微星”。
(来源:网络)
如今2023年已过大半,神秘的“天降紫微星”也初露眉目。答案并非人类,而是一只动物届顶流——大熊猫和花(大名成和花,小名花花,外号果赖),以形似三角饭团受到万千网友的喜爱。
有媒体报道,熊猫花花,凭一己之力带火了四川成都的旅游业。
根据美团和去哪儿网数据,3月以来“成都大熊猫”关键词搜索量同比增长677%,飞往成都的机票预订量同比增长7%,成都地区酒店预订量同比增长1.9倍,成都大熊猫繁育研究基地门票销量同比增长9倍。
仅是五一期间,有24.6万游客参观成都大熊猫繁育研究基地,排名全国十大热门景点第二位。以55元/人的门票价计算,带来门票收入1,353万。
如果算上机票、酒店、餐饮、周边等,人均消费超1,000元,总收入直接超两亿。
花花“吸金兽”称号名副其实,熊猫经济热潮也愈演愈烈。
如今,A股有一家上市公司祥源文旅(维权)(600576.SH),也打起了熊猫主意,能如愿吹到熊猫经济的风吗?
重金砸下5.3亿,“人手一只大熊猫”照进现实
01 近7倍溢价,押宝60只大熊猫
7月21日,祥源文旅发布公告,拟以自有资金5.3亿元收购雅安东方碧峰峡旅游有限公司(碧峰峡)80%股权。
(来源:上市公司公告20230721)
以3月末碧峰峡的净资产7,901.66万测算,这笔收购溢价率高达684.76%,值吗?
(来源:上市公司公告20230721)
祥源文旅收购碧峰峡,显然看中了背后的碧峰峡景区。
碧峰峡景区,是位于碧峰峡镇的一个国家5A级景区,景区面积约20平方公里,森林覆盖率达95%以上。
瞧瞧这仙境般的美景,不愧称作“天府之肺”。
(来源:碧峰峡官网)
碧峰峡景区,由野生动物世界、生态峡谷景区和大熊猫基地三部分组成。
瞧没瞧见热门关键词:大熊猫基地!!!
其全称叫“中国大熊猫保护研究中心雅安碧峰峡基地”,占地面积1,074亩,现拥有60多只大熊猫。
虽说里面没有像“花花”、“萌兰”这类顶流大熊猫,但限于“花花”过于火爆,其所在的成都大熊猫繁育研究基地游客众多,已采取“排队两小时、看花3分钟”的限流措施。
对于想看熊猫而不执着于花花的游客来说,并非好的游玩体验,故碧峰峡基地便成为不错的选择,大熊猫数量较多,且游客不算拥挤,整体体验更好。
根据四川省政务官网发布数据,2023年五一期间,碧峰峡景区接待游客10.37万人次,同比增长163.60%,门票收入933.04万元,同比增长142.09%。
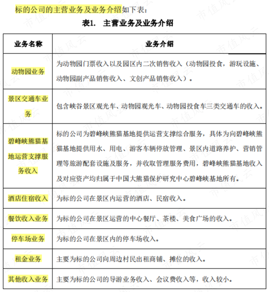
不过,动物世界与熊猫基地是分开售票的。其中,大熊猫基地门票收入,归中国大熊猫保护研究中心所有,同时60多只大熊猫也归国家所有,与标的公司无关。
(来源:美团)
大多数情况下,游客参观大熊猫的同时,也会顺带游览隔壁的野生动物园,还有游览期间产生的各种附加消费,如观光车、投食车、餐饮住宿、车辆停放等,才归标的公司所有。
(来源:上市公司公告20230727)
与其说此次收购瞄准碧峰峡景区,不如说瞄准的是大熊猫流量。
这一点在收购公告中也相当明显:花了不菲的篇幅介绍熊猫文化,以及未来以“大熊猫文化”为核心的发展规划。
(来源:上市公司公告20230721)
02 2023年上半年业绩创新高,但熊猫热潮能有多久?
从过往数据来看,由于疫情影响,2019-2022年期间,碧峰峡整体业绩波动较大。
2023年,集中释放旅游热情的一年,旅游业复苏的口号再一次喊响,碧峰峡游客人次和业绩数据均有明显增长。
同时伴随着熊猫的爆火出圈和五一假期的集中出行,2023年上半年,碧峰峡的整体数据不错,在营收和利润上均创下近五年上半年新高,分别达到5,621.86万、2,639.14万。
(碧峰峡业绩数据。制表:市值风云APP)
同时,祥源文旅也想趁熊猫热潮,结合以往的文化和动漫业务,围绕大熊猫IP开展一系列周边运营、线上文化产品、研学游憩、熊猫文化体验等。
(来源:上市公司公告20230721)
想法还不错,最近大熊猫IP也确实受到了不小的关注,“花花”冰淇淋和成都大运会“蓉宝”纪念品,谁看了不心动呀,心动不如行动,买它!
根据天猫新生活研究所联合淘IP库发布的《2023年度IP飙升榜》,熊猫和花IP也排到了第九名。
(来源:网络)
但问题是,以上几个爆火的熊猫IP,背后都有出圈的熊猫或者出圈的事件做支撑,显然碧峰峡目前并不具备这样的熊或事,又要如何打造出高知名度IP呢?
消费者能否为知名度一般的熊猫IP买单?
又能够贡献多少门票以外的消费?
(来源:上市公司公告20230727)
倘若以碧峰峡业绩预测中年均6,000万的利润测算,想要收回这笔5.3亿元的投资,恐怕还得等上九年。
增量难寻,要么靠买,要么靠装
01 27倍溢价装实控人资产,中途业绩承诺打2折
这不是上市公司第一次收购文旅资产。
2022年4月,疫情还没消散,上市公司火急火燎公告以发行股份方式,从间接控股股东祥源控股手中收购了五家旅游公司,交易价格合计17.31亿。
还为此付出了相当高的溢价,百龙绿色、凤凰祥盛、黄龙洞旅游的增值率分别高达2,715.92%、517.71%、997.96%。
(来源:上市公司公告20220402)
特别是百龙绿色这家标的,估值12.86亿,溢价超27倍。这得是多么金贵的宝贝啊?
仔细一瞅,竟然携6.21亿商誉“负重前来”,还没来得及装入上市公司,先在控股股东手里减值了3.62亿,账面余额还有2.59亿元。
好家伙,再看一眼4,565.86万元的净资产,感情这是买了一堆商誉回来啊。
(来源:上市公司公告20230422)
当然,这与新冠疫情离不开关系。
2019-2021年,也是疫情前后这三年,5家文旅标的的客流量、营收和净利润均处于起伏不定状态。
(来源:上市公司公告20220824)
到了2022年,新冠疫情依然猖獗反复,疫情防控政策仍未放开,上市公司怎就敢高溢价收购,就这么豁得出去?!
对此,上市公司反复强调,是看中了标的公司背后极具“稀缺性”的文旅资源,并且能够基于旅游资源开展IP运营,这也与前文的大熊猫基地收购目的一致。
(来源:上市公司公告20220824)
似乎相当有信心?当然,如果中途没有大幅降低业绩承诺的话,风云君差点就信了呢。
2022年10月时的业绩承诺,相较2022年4月时的业绩承诺,直接打了2折。
(来源:上市公司公告20220402、20221001)
拿2022年承诺利润数来说:
百龙绿色从8,751.6万降到1,267.12万;
凤凰祥盛从1,511.77万降到514.34万;
黄龙洞旅游从832.37万降到266.82万;
齐云山股份从249.19万降到17.83万。
就这盈利能力,真有必要吗?
完不成业绩承诺就降低承诺值,你们可真是个老6啊!!
著名导演那个谁谁谁咋说的来着?
人不能无耻到这个地步啊~
利润承诺都这么努力了,业绩承诺要是再完不成就实属玩不下去了。
最终2022年,5家标的如愿完成业绩承诺。但相较2021年,百龙绿色和黄龙洞旅游的业绩都有明显下降,降幅分别为54.5%、23.5%,前者还额外计提商誉减值455.84万。
(制图:市值风云APP)
02 并购加持业绩猛增,但恐已接近天花板
外延并购的拉动下,上市公司也如愿实现业绩增长:2022年,实现营收3.6亿、归母净利润0.22亿,分别同比增长45.75%、22.22%。
(来源:上市公司公告20230713)
2023年上半年,上市公司预计实现扣非归母净利润5,050万-5,650万,已经超过去年全年的业绩规模。
照这增长势头,没准能青蛙变王子?麻雀变凤凰?
但事实却是,如果祥源文旅不再开新业务或者装新资产,业绩恐怕已经见顶!
目前,祥源文旅大幅增长的业绩,主要由并购的文旅公司贡献。
这些文旅公司,通过为景区内游客提供各种增值服务而赚钱,可以说业绩深度绑定在所属景区上:景区越火爆,游客数量越多,消费越多,公司就越赚钱。
(制表:市值风云APP)
说起景区,就不得不面对一个固有的局限:各景区及配套设施承载能力有限,游客数量普遍稳定(不考虑疫情等突发因素),业绩天花板较为明显。
换句话说,就是没啥想象力和增长空间。
这一点从疫情前五年各旅游景点类上市公司相当稳定的营收规模上,也能够得到证明。
(制图:市值风云APP)
市值风云也早有研报覆盖至此,对旅游景点类上市公司进行了详细盘点,详情可戳APP阅读了解。
同理,祥源文旅手中的这几家文旅公司也面临这一问题。
更何况,2023年上半年已经是旅游业大爆发的场景,消费者在疫情期间积压许久的旅游热情得到集中释放,甚至开启了“特种兵式”旅游热潮。
祥源文旅受益于此,对比今年上半年的5,000多万利润,未来的增长空间还有多少呢?
如若没有新一轮资产注入,业绩可能将随着热情消退而最终趋向平稳。
03 吐故纳新,开启新一轮资产注入
于是,俞发祥俞老板又开启了新一轮资产注入。
2023年8月,上市公司披露,拟以资产置换方式,装入俞老板控制的4家文旅资产。
(来源:上市公司公告20230801)
4家标的合计作价6.04亿,溢价率倒不像2022年的那次离谱,最高的一笔是祥源茶业,溢价率为54.27%。
从业绩上看,祥源茶业有些下滑势头。2023年1-5月实现利润127.14万,仅仅占到去年全年1,024.82万利润的12%左右。而另外两家酒店类资产,利润虽在今年扭亏,利润规模并不高。
(制表:市值风云APP)
但这也远远强于置出资产翔通信息,近两年营收大幅下滑,利润亏损加剧,2022-2023年5月累计亏损4,581.72万,作价3.13亿,置换后将由俞老板控制的祥源控股接下这个烂摊子。
(注:翔通信息业绩,来源:上市公司公告20230801)
总之,目前俞老板的核心逻辑就是:撇掉拉后腿的,不断装入能盈利的,上市公司就靠不断的换血、不断的改头换面,又是一条“好汉”!
至于装入资产,要么是对外收购的,要么是老板自己的,自己咋样都不亏~
主业七十二变,20年白干
说了这么多,大家是不是对祥源文旅还有几分陌生?
那是因为人家在2017年换了身皮囊,原名万家文化。没错,就是那位常年热衷卖壳重组,人送外号“A股壳王”的万家文化。
2017年8月,万家文化辗转数载后,终于迎来新主祥源控股,斥资16.74亿元获得万家文化29.72%股权,俞发祥成为万家文化新任实控人。
(来源:上市公司公告20170804)
随即,万家文化也更名为祥源文化,后在2022年11月又更名为祥源文旅。
(来源:市值风云APP)
上市公司一路的更名史,既是老板们一路玩壳炒壳的时代缩影,也是主营业务一路七十二变的真实写照。
这些年来,上市公司织过布也盖过房,挖过矿,也炼过金,画过动漫也拍过动画片,做过手游也搞过电竞,砸了不少银子,却始终没能做出成绩,业绩一直沉了又沉。
(制图:市值风云APP)
其中,最惨的一次就是2019年巨额亏损8.53亿,而公司上市至今(扣除2019年)累计盈利仅有2.06亿。
这无异于20年白干,还得倒亏6.47亿。
这笔巨亏,则源于前主盲目收购翔通动漫留下的商誉大雷。刚刚提过的拉后腿资产翔通信息,正是翔通动漫的子公司。
打开吾股大数据,祥源文旅的排名也居于市场倒数,第4811名!
(来源:市值风云APP)
好在,A股之前是核准制,只要能上市,几乎都可以拥有“永不退市+奉旨乞讨+财务造假罚款60万”特权,所以即便亏成这个样子,祥源文化也一直可以保命无虞,主业变变变,韭菜割割割,就是很嗨皮,主打一个玩儿!
只不过,接下来的中国股市换了人间,注册制啦,老板,小心哟~
话说至此,风云君替俞老板算个总账,不到一年时间,祥源文旅共砸下28亿押注文旅。
截至2023年一季度末,祥源文旅账面总资产还不到34亿,真可谓大手笔!
但奈何文旅天花板明显,现有规模几近触顶,想要突破只能不停地梭哈砸钱装资产。这样的商业模式,能跑通吗?风云君拭目以待。
值得一提的是,知名牛散陈发树应该押注在了“能”这一侧。截至2023年一季报,陈发树以3.33%持股,位列祥源文旅第三大股东,且在2023年一季度增持了12万股。





























